जम्मू -कश्मीर सरकार
GOVERNMENT OF JAMMU AND KASHMIR
Accessibility
A
+
A
A
-
A
A
social
sitemap
कानून, न्याय और संसदीय मामलों का विभाग
Department of Law, Justice and Parliamentary Affairs
محکمہ قانون ، انصاف اور پارلیمانی امور
About Us
Aim / Objectives
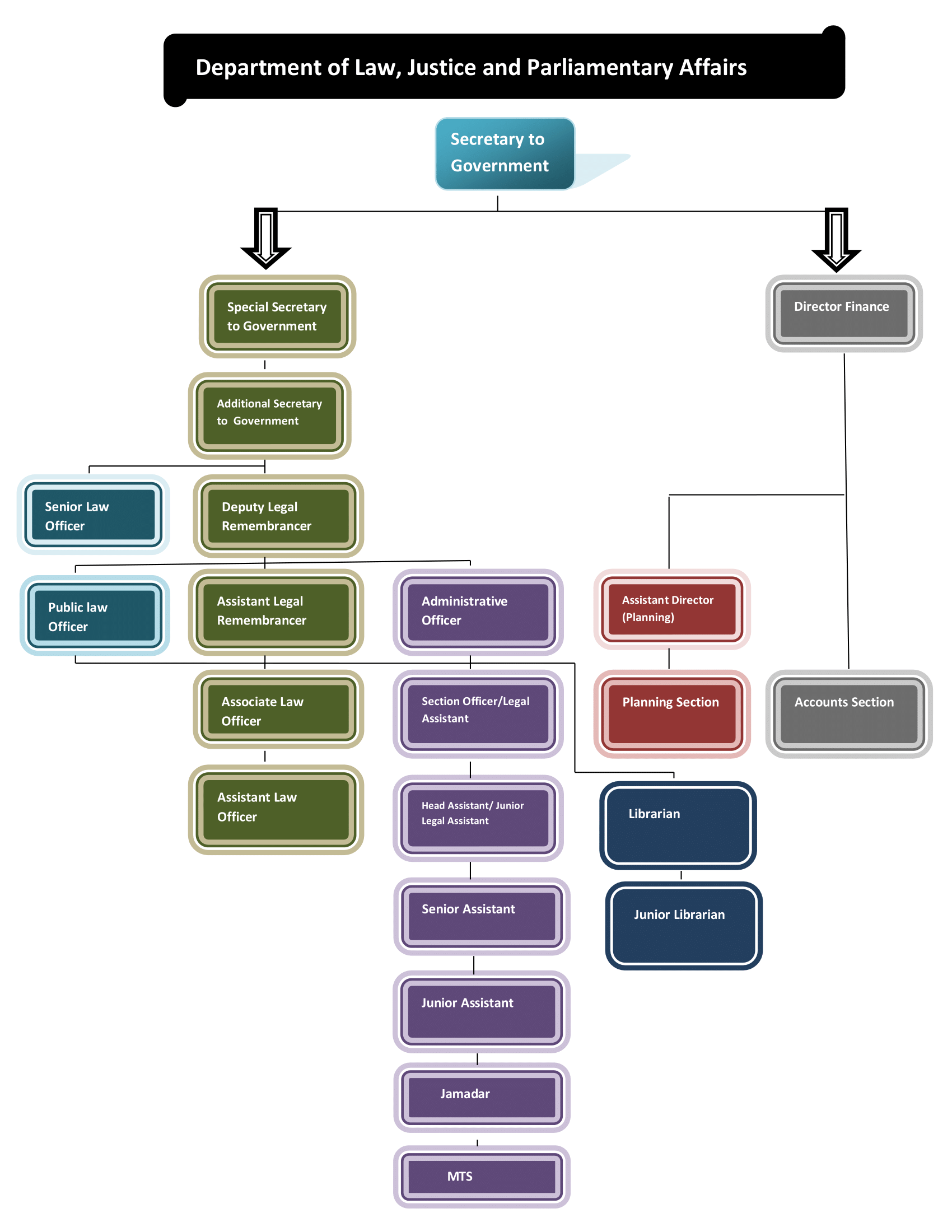
Organisation Structure
Officer's Desk
Notary
Who’s who
Distribution of Work
Notifications
SRO/SO
Orders
Notices
Circulars
Judicial Administartion
Officer Incharge Litigation (OIC)
Commerial Court Data
Progress Reports
e-compendium
Media
Photo Gallery
Video Gallery
Press Release
Awards
Speeches
e-Books
Acts & Rules
Admin Login
Central Acts
State/UT Acts
Central Rules
State/UT Rules
Institutions
Legislative Assembly
High Court and Subordinate Courts
Advocate General's Organisation
Motor Accident Claim Tribunal
Industrial/ Labour Tribunal
Directorates of Litigation
Directorate of Urdu Coordination Cell
Quick Links
e-Gazette of India
Supreme Court of India
Ministry of Law and Justice
High Court of Jammu & kashmir and Ladakh
Office of the Advocate General
Central Administrative Tribunal, Jammu Bench
Central Administrative Tribunal, Srinagar Bench
District Courts
J&K General Administration Department
J&K Revenue Department
e-Office
Ministry of Women & Child Development
Budget
Capex Budget
Centrally Sponsored
Citizen Area
Citizen Charter
Grievances
RTI
Pay Structure
Contact Us
home
Organisation Structure
Organisation Structure